Nicht nur einfache Elektrik, sondern komplexe Computertechnik wurde auch in Autos eingebaut, die heute als Oldtimer laufen. Wenn man Sein „Schätzchen“ vollständig funktionsfähig erhalten möchte, so wird früher oder später ein Teil der Oldtimer Elektrik auf die Liste der zu lösenden Probleme stehen. Ein Schwachpunkt sind dabei die Leiterplatten, auf denen die Bauelemente montiert sind.
Ein Bauelement zu tauschen oder die Leiterplatte zu reparieren, führt aber nicht immer zum Ziel.
Was aber machen, wenn eine Platine nicht mehr zu retten ist und der Markt kein Ersatzteil bereithält?
Wir bauen einfach neue Leiterplatten für die Oldtimer Elektrik
Es gibt bereits eine große Community, die sich mit der Lösung des Problems beschäftigt.
Reparatur
Manchmal ist nur ein veränderter Widerstand das Problem. Hier kann man einfach durch das Auflöten eines anderen Bauteils die Funktion der Oldtimer Elektrik wieder korrigieren. Ist die Platine jedoch stark beschädigt, funktioniert die Reparatur oft nicht oder hält zumindest nicht lange. In diesem Fall kann man darüber nachdenken, die Einheit komplett neu nachzubauen.
Bei einigen Platinen ist nach 30 Jahren die Korrosion die häufigste Ursache für den Defekt. Eine korrodierte Leiterplatte wieder zu retten, ist fast unmöglich.

Sollte also weder gebraucht noch sonst wie ein passendes Ersatzteil zu bekommen sein, dann bleibt nur der Nachbau. Dank der IOT Bewegung ist es heutzutage möglich relativ preisgünstig Prototypen in geringer Stückzahl zu bauen.
Grundsätzlich kläre ich vor so einem Projekt, ob die früher verwendeten Bauteile verfügbar sind und sich der Einsatz nicht durch andere bessere Komponenten ersetzten lässt.

EEPROM
Bei einer Tachoeinheit aus den 80er Jahren wurden zum Beispiel EEPROM Bausteine verwendet, die mit entsprechender Firmware ab Werk „GEFLASHT“ wurden. Dieser Programmierprozess ist aber sehr aufwendig und ohne spezielle Geräte kaum zu lösen. Außerdem sind die Programme, die darauf gespeichert wurden, nicht verfügbar. Um die Programme von dem EEPROM wieder zu löschen, wird der Chip mit einer speziellen UV-Lichtlampe bestrahlt und der Speicher wieder gelöscht.
Komponenten
Bei komplexen Komponenten, wie die hier abgebildete Tachoeinheit einer Corvette, können kleine Mikroprozessoren aus der IOT Abteilung helfen, die gewünschte Funktion wieder nachzubauen.


Arduino und Co.
Die abgebildete Platine enthält neben einem kleinen Display einen MEGA2560 Prozessor. Dieser kleine Mini-Computer kann über einen USB-Anschluss und einer frei verfügbaren Entwicklungsumgebung leicht mit jedem PC programmiert werden.
IOT (InternetOfThings) Module
Für diese Mini-Computer sind neben den entsprechenden Komponenten (Displays, Sensoren, Motortreiber uvm.) auch die passenden Libraries verfügbar, um verschiedene Komponenten zu steuern.
Von einem einfachen Display was in der Corvette zum Beispiel Durchschnittsverbrauch, Bordspannung, Reichweite und Öldruck angezeigt hat, bis hin zu einem kompletten Motorsteuergerät lässt sich damit alles wieder Nachbauen.

Bevor man eine neue Leiterplatte „konstruiert“ sollte man immer abwägen, ob diese mit den „alten“ Bausteinen bestückt wird oder neuere Teile das ganze nicht vereinfachen können.
Man kann ja auch einen einfachen Kontakt-Verteiler leicht auf eine Transistorzündung umbauen oder wie ich ja bereits in einem anderen Beitrag gezeigt habe, einen Laderegler mit einem kleinen Mikroprozessor aufpimpen. Laderegler einmal anders repariert
Der Schaltplan
Hat man die richtigen Komponenten zusammen, braucht man natürlich einen Schaltplan.
Auch hier gibt es einige Möglichkeiten. Am besten ist natürlich ein original Schaltbild. Das geht natürlich auch nur, wenn die originalen Teile verwendet werden. Kommt beides nicht in Frage so muss ein komplett neues Schaltbild erstellt werden.
Ich nutze hierfür gleich ein Online-Tool von der Firma, die mir die Leiterplatten fertigt.
https://easyeda.com/de
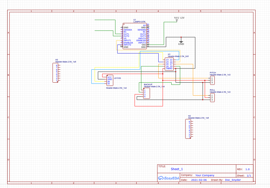
Ein einfacher Schaltplan enthält die schematische Darstellung der Komponenten:
Schaltplanerstellung über EASYeda

Leiterplatten Plan

Fertigung
Ist dann der Schaltplan und das Leiterplattendesign fertig kann die Herstellung beauftragt werden.
Für einige Bauteile ist es sogar möglich und zu empfehlen diese bei der Herstellung gleich auf die Leiterplatte mit aufbringen zu lassen. Gerade moderne SMD Bauteile sind selbst nur schwierig zu montieren. Die Fertigung dauert ca. 2-4 Wochen und kostet nicht die Welt. Nach dem Empfang der Ware müssen die fehlenden Teile dann noch montiert und geprüft werden und die neue Einheit ist fertig zum Einbau in das Fahrzeug.




Oldtimer und moderne Technik klingen erstmal wie ein Widerspruch, aber es ist erstaunlich zu sehen, wie fortschrittlich die Elektrik in manchen dieser Fahrzeuge schon war. Besonders interessant finde ich die Herausforderungen, die mit der Reparatur und Instandhaltung dieser alten Leiterplatten verbunden sind. Da geht’s nicht nur ums Schrauben, sondern auch ums Löten und vielleicht sogar ums Programmieren. Ein Oldtimer ist eben mehr als nur ein schönes Auto – es ist ein Stück Technikgeschichte!